使用AI代写文章日入1000+稿费!
有朋友说:我一没特长、二没资金,怎么能快速搞到钱?
简而言之,就是门槛低、没成本还能来钱快的副业有没有?
有!
可以试试AI文章代写
一句话解释,就是使用AI工具代写文章来赚取稿费,没有技术门槛、不需要投入资金、最重要的是结款快,完美符合上面的三要素。
只要肯花时间,这个项目的收益绝对要比大多数打工族的工资高得多。
普通人想要上手这个项目,只需要搞定两个核心卡点:接单渠道和AI代写工作流
一、接单渠道
文章代写的市场要远比想象大得多,接单的渠道也非常多。
像传统的平台淘宝、闲鱼,就可以加入商家的接单群或者开通自己的文章代写店铺。
比如直接在淘宝上搜索写作、代写等关键词,找到一些提供写作服务的店铺,直接问客服招不招写手。
如果招,你可以跟他们沟通价格和要求,一般情况他们会给你拉入写手群,然后开始接单。
也可以在闲鱼上开设自己的店铺,提供写作服务。
通过设置店铺名称、介绍、案例、价格等信息来吸引客户。
还有一些新平台,比如小红书、Boss直聘,也可以作为自己的一个接单渠道。
去文章代写相关的帖子下直接截流:
或者在Boss直聘上搜索写作相关的兼职,你可以链接上非常多的接单渠道。
基本上只要你肯花时间去找10个活跃的接单渠道,一个月保底也得是几十单,收益几千几万不等。
二、AI代写工作流
这里我就以一篇论文为例,来详细展示一下AI代写工作流,毕竟能用AI独立完成一篇论文,其它类型的文章代写就没什么难度了。
第一步:了解文章架构
市面上代写文章的类型多种多样,我们不可能掌握每一种类型文章的结构。
所以接单之后先使用GPT4.0了解需求文章的结构,确保框架的规范性。
比如我们要写一篇论文,就可以直接问GPT4.0,一篇完整论文的具体架构是什么.
第二步:明确写作顺序
拿到了文章框架结构之后,还没完,我们还需要知道应该先写哪部分、后写哪部分,确保文章完成的顺序,才能保证最终文章的完整度。
同样,这个问题直接甩给
GPT4.0:
在得到写作顺序之后,我们就可以正式进入文章撰写部分。
第三步:文章撰写
引言部分:
一般情况下,我们会直接从客户那里得到具体的研究主题以及目的和范围。
所以,这一步只需要让GPT4.0把客户提的需求规范成引言格式即可。
如果客户只是给了一个主题,而没有明确其他内容,那就直接让GPT4.0来根据主题创作引言。
比如我们要写一篇关于《社交媒体对青少年自尊的影响》的论文:
有一说一,GPT创作别的内容可能差点意思,但是创作这种固定套路的内容那是一个得心应手。
文献综述:
文献综述部分需要我们搜集大量的论文期刊。
虽然GPT也自带联网功能,但是搜索功能我个人觉得还是比较一般。
我比较推荐大家如果有资料搜集的需求,国外用perplexity,国内用秘塔AI搜索,效率高。
比如直接在perplexity里搜索关于论文主题的相关文献,选择对应的文献类型:
很快就能搜集出来对应的文献综述:
随便点开一篇都是非常专业的期刊:
然后把我们需要用到的文献下载下来,上传到GPT4.0,总结成一份完整的文献综述。
这里给大家一个可参考的Prompt,由于内容比较长,就用图片展示了:
这样一份文献综述就算是完成了。
材料与方法部分:这个部分没有什么特别的技巧,同样给大家提供一个可参考的Prompt:
大家实际使用的时候可以根据自己的需求在这条Prompt上进行微调,确保能够生成符合自己要求的内容。
比如我要创作的是关于《社交媒体对青少年自尊的影响》的论文,那就可以在这条Prompt的基础上进行修改:
简单看一下输出效果:
结果部分:数据收集部分其实也没什么特别的操作。
直接让GPT根据刚才它自己设计的研究方法生成一份对应的数据结果即可:
一般情况下,GPT4.0的数据不会生成得特别离谱,而是按照最大可能性生成,基本符合现实情况。
所以这一步不用担心GPT生成太夸张的结果。
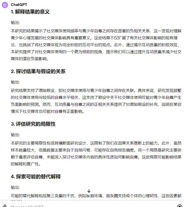
讨论部分:
老规矩,还是给大家一条可参考的Prompt,确保GPT4.0生成的内容看起来足够专业:
简单看下效果:
结论部分:这部分算是一篇论文的结尾部分了,到这一步论文核心内容基本上就完成的差不多了。
我们就只需要让GPT根据刚才生成的内容进行总结以及拓展:
如果觉得内容不够多,直接让GPT生成一份更详细的回答即可。
后面的部分,比如摘要、标题、关键词、致谢这些内容,就没什么操作难度了。
只需要给GPT输入一句话指令,根据以上内容生成相应的内容,最后再做一个人工整合,一篇完整的论文就算是完成了。
从头到尾可能总共也就耗费一二十分钟到一个小时左右,但稿费却可以从几十到几百不等。
这个时薪要比绝大多数职场人高得多,而且多劳多得。
甚至一些工程量比较大的文章,一篇文章就几千块钱,顶得上很多人一个月的工资。
想找更多项目的朋友,自己打开下面的链接右下角的二维码支付宝扫码支付18元后自取!都是全网最新可实操的项目




















